算命问什么问题?
算命问什么问题? 在古代,人们非常重视算命,因为他们认为一个人的八个字可以给他们带来一些好运。那么,如果你去算命,最好问什么问题呢?我们都知道,事实上,很多事情都需要科学,但我们不能太相信。
算命问题
1、天干地支五行生克表:甲丙戊庚属木乙丁辛
2、年数关系及代表人一生各方面的运势:
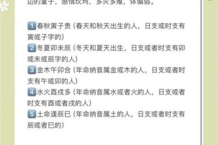
1、2、3、4、5、6、7、8、10
3、星座与十二生肖的关系;
算命问什么问题最有含金量
4、1、2、3、5、6、7、9
5、10月出生的人的命运:
(1)农历五月初一出生的人的命运是什么?
(2)农历六月十一日出生的人的性格是什么?

(3)阴阳理论中的“水”是指人的肾系统;
(4)中医理论对人体肝胆脾胃的重要性(这里提到的是“肾”,不是“肺”),所以“肾气”是身体五种能量的来源。

(5)根据《内经》解释人的先天体质特征和人生各个阶段的发展变化趋势(如心态等)。).
(6)古今学者认为,人们的生活有许多方面的差异,如健康、事业、婚姻等,包括生活、财富等,这些东西往往是中国人自古以来就一直关注的问题之一。
(7)还有一种说法,人的寿命,也就是人活到老的程度;
(8)而且,人的寿命也有长短之分,一般来说,人的寿命最长的是30岁以后;寿命最短的是50岁以后。